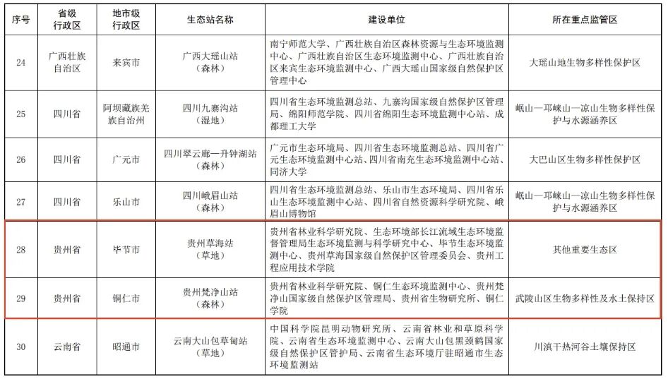
近日,生态环境部与中国科学院联合印发《关于印发第三批生态质量综合监测站名单的通知》,全国共有43个涵盖多种生态系统类型的综合站入选第三批国家生态质量综合监测站。其中,贵州草海站(草地)、贵州梵净山站(森林)成功入选。

第三批生态质量综合监测站名单(部分)。
生态质量综合监测站是生态质量监测网络的重要组成部分,其主要任务是开展长期监测、积累科学数据;强化数据应用、服务环境监管;实现天地一体、加强地面验证;推动技术创新、促进人才培养,从而在全国生态质量监测与评价工作中发挥支撑性、控制性和监督性作用。
2023年,贵州普定喀斯特站(森林)入选首批国家生态质量综合监测站;2024年,贵州赤水站(森林)、贵州茂兰站(森林)入选第二批国家生态质量综合监测站。目前,我省已有5个生态质量综合监测站纳入全国生态质量监测网络,为全面加强生态保护监管、建设人与自然和谐共生的美丽中国提供有力支撑。
扫一扫在手机打开当前页面